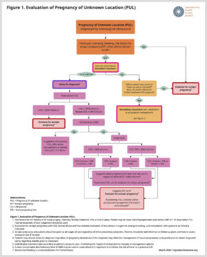
Share on Facebook Share on Twitter Send via email Evaluation and Treatment of Pregnancy of Unknown Location (PUL) Algorithm March 24, 2026 Algorithm for evaluating and the immediate treatment of pregnancy of unknown location (PUL). Downloads pdf Evaluation and Treatment of Pregnancy of Unknown Location (PUL) Algorithm